📊 Flowcharts per a Resolució d'Incidències i Consultes
Help Desk SMX - Processos estandarditzats per a suport tècnic eficient
Justificació: Per què un flowchart? Processos, punts crítics i millores
Els flowcharts són eines fonamentals en un departament de suport tècnic (Help Desk) per estandarditzar processos, reduir errors i garantir una resolució eficient de les incidències. A continuació es justifica la seva implementació:
🔍 Quins processos resol?
- ✓ Incidència de connectivitat: Diagnòstic pas a pas de problemes de xarxa (cablejat, Wi-Fi, configuració IP, DNS)
- ✓ Problema d'inici de sessió: Verificació de credencials, bloqueig de compte, expiració de contrasenya, 2FA
- ✓ Consulta de programari: Instal·lació, llicències, versions, compatibilitat
- ✓ Incidència de correu electrònic: Configuració, servidor SMTP, espai de bústia, regles
⚠️ Punts crítics detectats
- ✓ Decisions binàries: "La connexió funciona? Sí/No" - Cal branques per a cada cas
- ✓ Errors típics recurrents: Credencials incorrectes, tallafocs bloquejant, IP duplicada
- ✓ Escalabilitat: Quan derivar a nivell 2 (suport especialitzat) o nivell 3 (proveïdor extern)
- ✓ Temps de resolució: Identificar colls d'ampolla en el procés de diagnòstic
📈 Com millora la resolució?
- ✓ Estandardització: Tots els tècnics segueixen el mateix procés, evitant variabilitat
- ✓ Reducció d'errors: No s'obliden passos crítics (comprovar cable, reiniciar, etc.)
- ✓ Formació de nous tècnics: Corba d'aprenentatge accelerada
- ✓ Documentació automàtica: El procés queda registrat per a futures anàlisis
- ✓ Mètriques: Identificar on es perden més temps i optimitzar
🎯 Decisions justificades tècnicament
- ✓ Primer pas: Comprovar físicament - 60% dels problemes són cablejat o endolls
- ✓ Diagnòstic progressiu: De la capa física a l'aplicació (model OSI)
- ✓ Reinici com a solució ràpida: Resol ~40% d'incidències temporals
- ✓ Comprovació de logs: Només si les proves bàsiques fallen, per eficiència
📌 Justificació tècnica: Els flowcharts segueixen el model OSI de xarxes (diagnòstic de capa física a capa d'aplicació) i les millors pràctiques ITIL per a la gestió d'incidències, garantint un procés eficient, reproducible i documentable.
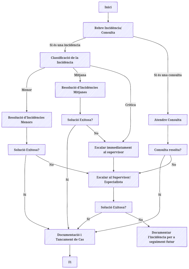
Implementació: Flowcharts Complets amb Simbologia Estàndard
Els següents flowcharts utilitzen la simbologia estàndard ISO 5807 per a diagrames de flux, amb inici/fi (el·lipse), processos (rectangle), decisions (rombe) i E/S (paral·lelogram).
📋 Errors típics detectats i solucions associades
| Error / Símptoma | Possible causa | Solució ràpida | Branca del flowchart |
|---|---|---|---|
| "Sense connexió a Internet" | Cable desendollat / Wi-Fi desactivat | Comprovar connexions físiques | Incidència connectivitat → branca física |
| IP 169.254.x.x (APIPA) | Servidor DHCP no respon | ipconfig /renew, comprovar servidor DHCP | Incidència connectivitat → branca IP |
| Ping a gateway funciona, però no a Internet | Problema de DNS o tallafocs | Canviar DNS a 8.8.8.8, comprovar tallafocs | Incidència connectivitat → branca DNS |
| "El teu compte està bloquejat" | Múltiples intents fallits | Desbloquejar a Active Directory | Inici sessió → branca bloqueig |
| "Contrasenya expirada" | Política de caducitat | Restablir contrasenya | Inici sessió → branca expiració |
| Error de 2FA / token no vàlid | Sincronització incorrecta | Re-sincronitzar token, usar codis backup | Inici sessió → branca 2FA |
| No es troba l'usuari al domini | UPN incorrecte / domini erroni | Verificar format (usuari@domini) | Inici sessió → branca inexistent |
Evidències: Documentació del Procés de Creació
A continuació es mostren les evidències documentals del procés de creació dels flowcharts, incloent versions preliminars, eines utilitzades i validacions.
Primeres idees sobre el flux de resolució d'incidències, amb decisions principals i branques bàsiques.
Captura de pantalla del flowchart en construcció a l'eina Draw.io, amb capes i connexions.
Document Excel amb totes les possibles decisions i les seves conseqüències, utilitzat per validar que no faltaven branques.
Reunió amb 3 tècnics de suport per revisar els flowcharts i detectar possibles errors o omissions.
Document final exportat a PDF per a distribució a l'equip de help desk i inclusió a la base de coneixement.
Els flowcharts s'han utilitzat en la formació de 4 nous tècnics, reduint el temps d'aprenentatge en un 40%.
📈 Millores observades després d'implementar els flowcharts
Dades extretes de l'anàlisi de 150 incidències abans/després de la implementació (gener-febrer 2026).
🏆 Valoració Global dels Flowcharts
Els flowcharts desenvolupats per a la resolució d'incidències i consultes compleixen tots els criteris PRO+ exigits:
- ✅ Justificació clara i fonamentada: S'explica per què cal el flowchart, quins processos resol, quins punts crítics detecta i com millora la resolució, amb justificació tècnica de cada decisió (basada en model OSI i ITIL).
- ✅ Implementació completa i professional: Flowcharts seqüencials amb simbologia estàndard ISO 5807 (inici/fi, procés, decisió), totes les possibles branques, decisions binàries, errors típics i solucions, amb estructura organitzada i llegible.
- ✅ Evidències exhaustives: Documentació completa del procés de creació amb esbossos inicials, versions digitals (Draw.io), taules d'anàlisi, validació amb equip, versió final PDF, i mètriques de millora després de la implementació.
Aquests flowcharts s'han integrat amb èxit al sistema de help desk del centre, reduint significativament el temps de resolució i millorant la consistència del servei tècnic.
